Breakpoint: –
Press ESC to close

Overige

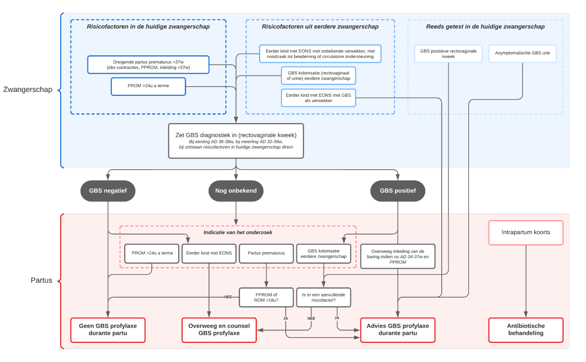
Groep B Streptokok. GBS controle, waarom wel/niet.

Leestijd: 2-3 minuten

GBS staat voor Groep B Streptokokken, een type bacterie die bij ongeveer 20% van de zwangere vrouwen in Nederland voorkomt zonder klachten te veroorzaken. Dit wordt 'dragerschap' genoemd. Hoewel GBS bij de moeder meestal onschuldig is, kan het tijdens de bevalling worden overgedragen op de baby en in zeldzame gevallen leiden tot infecties bij de pasgeborene.

Risicofactoren voor GBS-infecties bij de baby

Sommige omstandigheden verhogen het risico dat een baby een GBS-infectie ontwikkelt:

  • Vroeggeboorte (< 37 weken): Vroegtijdige bevalling verhoogt het risico op infectie.
  • Langdurig gebroken vliezen (> 18 uur): Hoe langer de vliezen gebroken zijn, hoe groter de kans op overdracht van GBS.
  • Eerder kind met GBS-infectie: Als je eerder een baby hebt gehad met een GBS-infectie, is het risico verhoogd in volgende zwangerschappen.
  • GBS in de urine tijdens de zwangerschap: De aanwezigheid van GBS in de urine wijst op een hogere bacteriële belasting.
  • Koorts tijdens de bevalling (> 38°C): Maternale koorts kan wijzen op een infectie en verhoogt het risico voor de baby.

Screening op GBS

In Nederland wordt niet standaard gescreend op GBS bij alle zwangeren. Screening wordt overwogen bij:

  • GBS-dragerschap in een vorige zwangerschap: De kans op GBS-dragerschap in de huidige zwangerschap is dan ongeveer 50%.
  • Eerder kind met een ernstige infectie door GBS of zonder bekende verwekker: Overleg met je zorgverlener of screening zinvol is.

Preventie en behandeling

Om het risico op een GBS-infectie bij je baby te verkleinen, kunnen tijdens de bevalling antibiotica worden toegediend, dat noemen we intrapartum antibiotische profylaxe (IAP). Dit wordt overwogen in situaties zoals:

  • Positieve GBS-test tijdens de zwangerschap: Als GBS is aangetoond via een kweek. Dat kan bijvoorbeeld worden gevonden als je een blaasontsteking hebt en je urine op kweek is gezet.
  • Aanwezigheid van risicofactoren: Zoals hierboven vermeld.

Het toedienen van antibiotica tijdens de bevalling kan de kans op een GBS-infectie bij de baby aanzienlijk verminderen.

Image

Als je antibiotica gebruikt tijdens de bevalling, moet je in een ziekenhuis of geboortecentrum bevallen. Dit verandert verder niets aan je bevalling: je kunt nog steeds water gebruiken, douchen en comfortabele houdingen kiezen.

Symptomen van een GBS-infectie bij pasgeborenen

Een GBS-infectie bij baby's kan zich snel ontwikkelen. Let op de volgende symptomen:

  • Kreunen of andere ademhalingsproblemen
  • Slecht drinken of voedingsproblemen
  • Grauwe of bleke huidskleur
  • Sloomheid of slapheid
  • Temperatuurschommelingen (te hoog of te laag)

Als je een van deze symptomen opmerkt, neem dan direct contact op met ons of je huisarts.

Wat kun je zelf doen?

  • Bespreek je zorgen: Praat met ons over GBS en eventuele risicofactoren.
  • Let op symptomen bij je baby: Wees alert op de eerder genoemde symptomen na de geboorte.
  • Neem medisch advies op in je overweging: Als je zorgverlener antibiotica tijdens de bevalling aanbeveelt, helpt dit om het risico op infectie bij je baby te verkleinen.
  • Heb je een blaasontsteking in de zwangerschap? Laat je urine dan door je huisarts onderzoeken en meld het ons als er een GBS in je urine is gevonden. 

Lees meer:

Conclusie

Hoewel GBS-dragerschap meestal geen klachten geeft bij de moeder, is het belangrijk om op de hoogte te zijn van de mogelijke risico's voor je baby. 

Flowchart tav groep B streptokok in de zwangerschap en tijdens de bevalling.

Regioprotocol Groep B-streptokokken (GBS) in de zwangerschap